学校概况
学校简介
学校章程
现任领导
理念文化
betway88必威登录入口
betwayapp
betway精英版app下载
行政管理机构
教学科研机构
betwayapp苹果版下载
betwayapp苹果版下载
betwayapp官网下载
学生工作
betwayapp官方下载
技能鉴定
科研规划
工作动态
政策规划
合作交流
校企合作
院校合作
必威app安卓版无弹窗
纪检监察
党建动态
招生就业
走进工信
学校概况
学校简介
学校章程
现任领导
理念文化
betway88必威登录入口
betwayapp
betway精英版app下载
行政管理机构
教学科研机构
教育教学
betwayapp苹果版下载
betwayapp官网下载
学生工作
betwayapp官方下载
技能鉴定
科研规划
工作动态
政策规划
合作交流
校企合作
院校合作
必威app安卓版无弹窗
纪检监察
党建动态
招生就业
走进工信
招生就业
高职招生
专业介绍
就业信息
招生计划
通知公告
当前位置:
首页
>
招生就业
>
通知公告
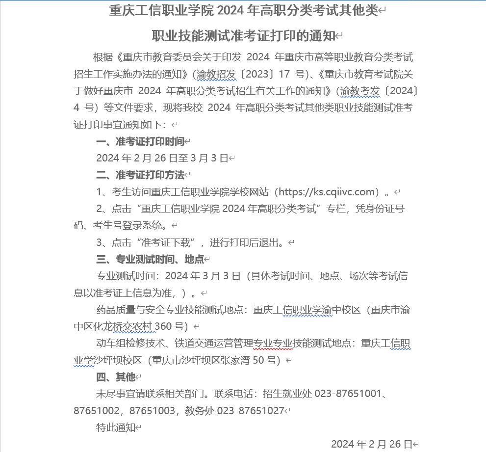
重庆工信职业学院2024年高职分类考试其他类专业职业技能测试准考证打印通知
发布时间:2024-02-27
阅读量:4894
上一篇:重庆工信职业学院关于2024年新增招生专业的通知
下一篇:重庆工信职业学院2024年高职分类考试招生计划明细表
map